客户案例 | 肥胖催生心血管内皮障碍隐患?TCDCA胆汁酸解锁血管守护新模式-国内聚焦-资讯-生物在线

客户案例 | 肥胖催生心血管内皮障碍隐患?TCDCA胆汁酸解锁血管守护新模式

作者:麦特绘谱生物科技(上海)有限公司 暂无发布时间 (访问量:15372)

肥胖是全球健康难题,显著增加心血管疾病(CVD)负担,而管内皮功能障碍(ED)是肥胖相关CVD的早期关键病理改变,也是重要治疗靶点。肥胖人群存在代谢异质性,分为代谢健康型肥胖(MHO)和代谢不健康型肥胖(MUO),MHO人群虽初期无明显心血管代谢风险因素(高血压、高血糖、血脂异常等),但其患心血管疾病风险仍高于代谢健康非肥胖人群,且该风险与ED密切相关。

 

胆汁酸(BAs)作为关键代谢调节因子,可通过肠肝循环和全身信号传导影响肥胖相关疾病。其核受体法尼醇X受体(FXR)在血管内皮细胞(ECs)中表达,与CVD相关,但BAs对人血管及相关模型的具体影响仍需深入研究。

 

2025年10月,山东齐鲁医院研究团队European Heart Journal上在线发表了一篇题为“Taurochenodeoxycholic acid alleviates obesity-induced endothelial dysfunction”的研究文章,聚焦肥胖引发的血管内皮功能障碍(ED),通过临床研究、动物实验与细胞实验结合,明确了牛磺鹅去氧胆酸(TCDCA)的治疗作用及相关机制,为肥胖相关心血管疾病防治提供新方向。(麦特绘谱提供Q300全定量代谢组学+代谢流([U-13C6] glucose)技术检测服务)

 

研究思路

 

图片

图1. 技术路线图

 

研究结果

 

1、非高血压肥胖患者的血管功能特征

 

本研究首先纳入了213例非高血压肥胖(NHO)患者(BMI≥30kg/m²且血压<140/90 mm/Hg),根据代谢综合征指标,分为MHO组(≤1项代谢综合征指标)和MUO组(>1项代谢综合征指标)。在MUO组中ED较MHO组更严重,但两组ED特征相似,且ED与多数传统心血管风险因素(如BMI、腰围、体脂率等)无显著相关性,仅MUO组中ED与BMI、腰围、内脏脂肪面积呈负相关;交互分析显示代谢健康状态(MHO/MUO)未显著改变ED与传统风险因素的关系,表明即使是代谢健康型肥胖也需要时刻关注自身心血管健康问题。

 

图片

图2. 非高血压肥胖症患者的血管特征

 

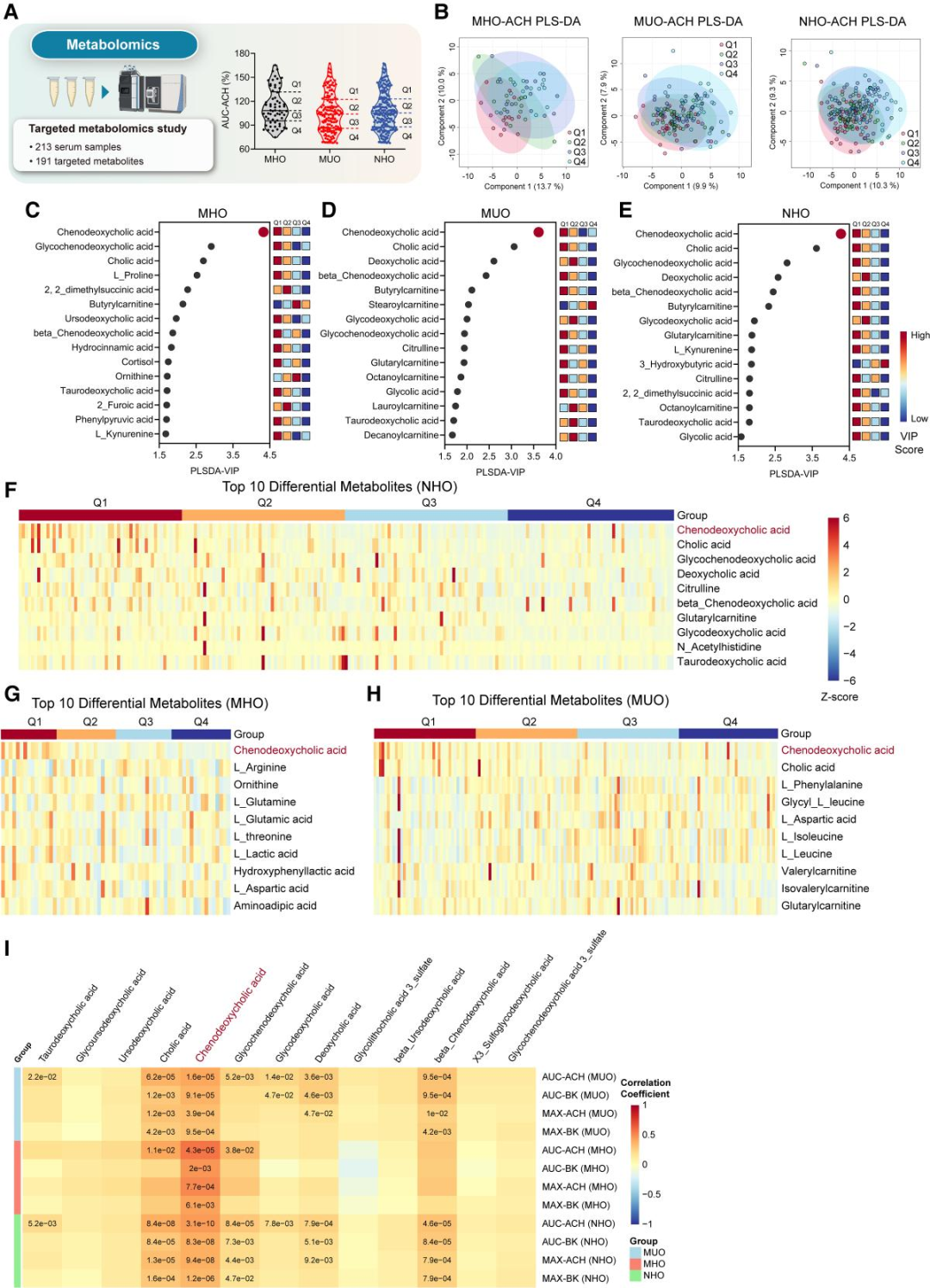
2、代谢组学证实胆汁酸(BAs)与肥胖相关ED的关联

 

通过Q300全定量代谢组学对患者血清样本进行代谢物测定,分析结果显示Q1-Q4组(内皮功能障碍严重程度,Q1组最轻、Q4组最重)代谢差异显著,VIP评分和S-plot均表明鹅去氧胆酸(CDCA)是与ED关联最强的代谢物,Q1组CDCA水平显著高于Q4组。CDCA水平与内皮依赖性舒张功能呈正相关,且在MHO、MUO、NHO全体组中均成立;13种可量化BAs中,仅CDCA和胆酸(CA)与ED指标持续相关。表明胆汁酸,尤其是CDCA可作为肥胖诱导的ED的关键调节因子

 

图片

图3. 胆汁酸(尤其是CDCA)与肥胖引起的内皮功能障碍有关

 

3、牛磺鹅去氧胆酸改善肥胖相关内皮细胞功能障碍

 

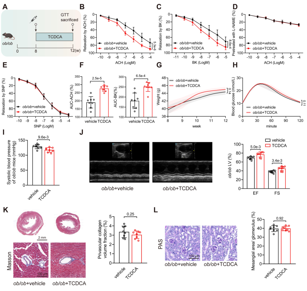
基于上述研究结果中CDCA等胆汁酸水平的变化,进一步探究BAs及其关键受体TGR5和FXR在内皮依赖性血管舒张中的作用。通过离体线肌图评估33例非肥胖高血压(NHO)患者小动脉,发现FXR激动剂(GW4064)及激活FXR的BAs(如CDCA、TCDCA)对血管舒张有较强刺激作用,其中TCDCA效果最显著;在高脂饮食诱导的DIO小鼠模型中,GW4064和TCDCA可同样有效缓解肥胖诱导的内皮功能障碍

 

图片

图4.TCDCA对肥胖内皮功能障碍的保护作用

 

4、TCDCA改善ED的分子机制

 

①TCDCA-FXR-ATF4轴调控代谢通路

 

接下来探究了TCDCA缓解肥胖诱导内皮功能障碍的关键靶点,对TCDCA处理的人脐静脉内皮细胞(HUVECs)进行RNA-seq分析,发现甘氨酸、丝氨酸和苏氨酸代谢等氨基酸代谢途径被显著激活。进一步与GW4064(FXR激动剂)处理组的RNA-seq数据比对,发现73个共同上调基因,主要涉及丝氨酸生物合成(PHGDH、PSAT1、SHMT2)和一碳代谢(ALDH1L2、MTHFD2),且siRNA敲低实验表明TCDCA主要通过FXR(而非TGR5)调控这些代谢基因

 

ATF4是丝氨酸/一碳代谢基因的转录调控因子,siATF4可阻断TCDCA对PHGDH、PSAT1、SHMT2的上调作用;CUT&TAG和ChIP-qPCR分析显示,TCDCA可增强FXR在ATF4启动子区的结合

 

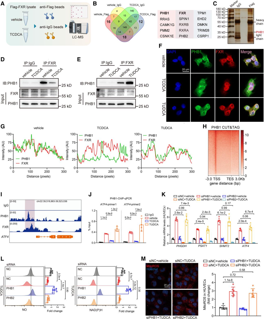
②PHB1对FXR-ATF4轴的调控

 

进一步针对FXR-ATF4调控分子机制进行研究,筛选FXR互作蛋白,发现PHB1与未激活FXR结合,TCDCA减少二者互作。免疫荧光显示,正常条件下FXR与PHB1在细胞核共定位,TCDCA减少了PHB1核富集。CUT&TAG和ChIP-qPCR结果证实,FXR和PHB1在ATF4启动子处共定位,且TCDCA减少PHB1与启动子结合。表明PHB1通过结合FXR抑制ATF4转录,TCDCA可解除该抑制。此外,肥胖患者动脉中PHB1上调,敲低PHB1也改善了肥胖小鼠内皮依赖性舒张功能。

 

图片

图5. PHB1与FXR结合抑制ATF4转录

 

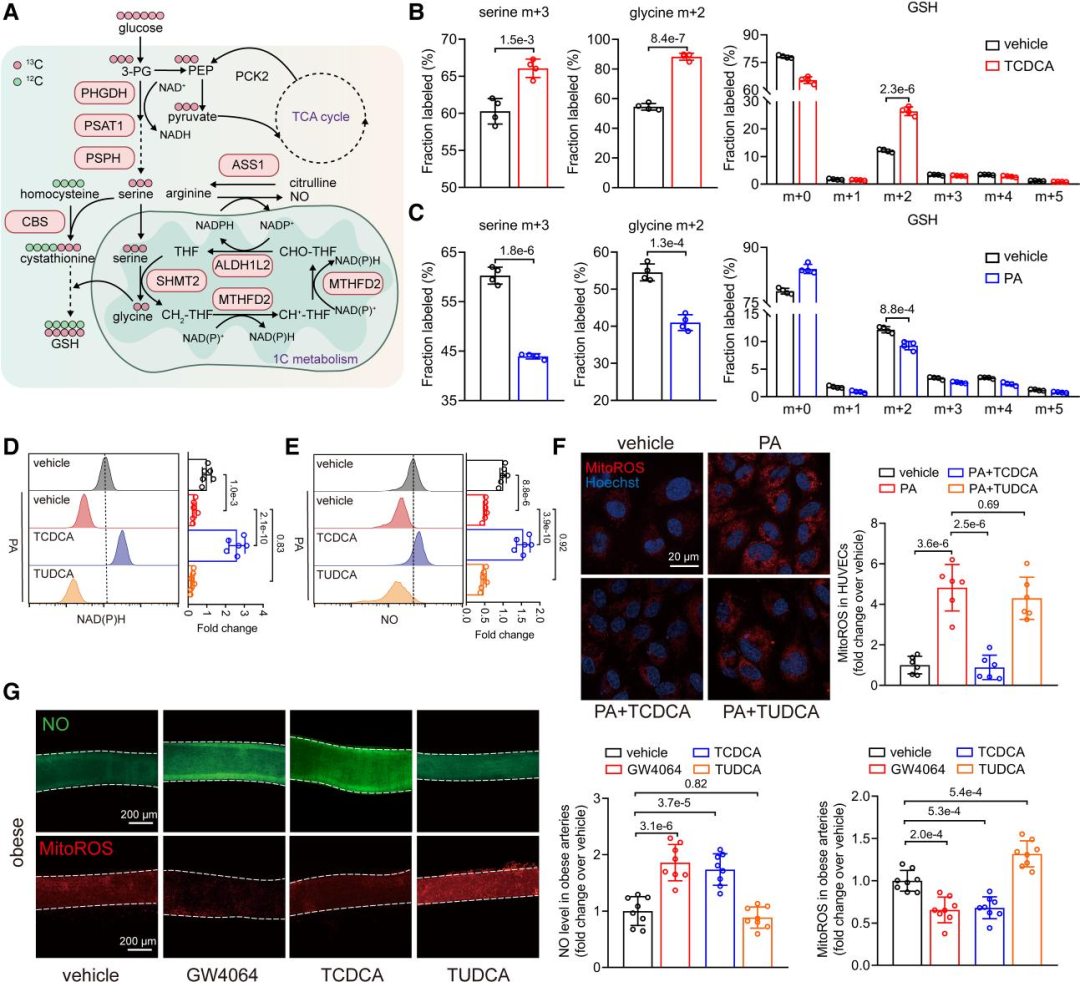
③丝氨酸/一碳代谢与氧化还原平衡

 

[U-13C6] 葡萄糖示踪显示,TCDCA提高了内皮细胞m+3丝氨酸、m+2甘氨酸和m+2谷胱甘肽(GSH)水平,棕榈酸(PA)则降低这些代谢物,TCDCA可逆转PA的抑制作用。同时,TCDCA降低PA诱导的HUVECs线粒体ROS生成,增加NAD (P) H和NO水平;siFXR或siATF4可阻断TCDCA的上述效应,siTGR5无影响,证实TCDCA通过FXR-ATF4调控代谢,维持氧化还原平衡和NO释放

 

图片

图6. TCDCA驱动丝氨酸和一碳代谢调节氧化还原动态平衡

 

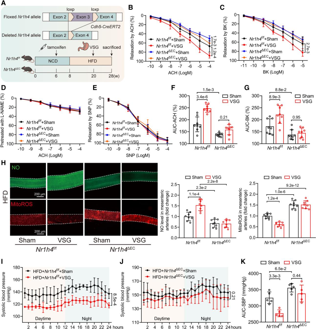
5、FXR在减重手术和TCDCA治疗中的关键作用

 

基于上述研究中FXR在肥胖诱导的内皮功能障碍(ED)中起核心作用,进一步在小鼠模型进行了验证。内皮特异性FXR敲除(Nr1h4ΔEC)可加重小鼠ED和高血压,且阻断VSG(减重手术)对ED和高血压的改善作用;内皮特异性FXR过表达(AAV9-Nr1h4)可缓解小鼠ED,且与VSG有协同作用,表明VSG的治疗效果依赖内皮FXR

 

在TCDCA治疗中,TCDCA无法改善Nr1h4ΔEC小鼠ED和高血压,也不能调节线粒体ROS和NO水平;而Nr1h4f/f小鼠中TCDCA的治疗作用显著,证明FXR是TCDCA发挥作用的必需条件

 

图片

图7. FXR在减重手术缓解肥胖诱导内皮功能障碍中的重要作用

 

6、TCDCA在多种肥胖模型中均表现出保护作用

 

ob/obdb/db肥胖或糖尿病小鼠模型中,TCDCA同样有效缓解ED和高血压,且不影响体重和糖耐量。此外,TCDCA改善ob/ob小鼠心脏功能,对心脏和肾脏重构有一定作用,还能减少ApoE−/−(载脂蛋白E缺陷型动脉粥样硬化模型)小鼠动脉粥样硬化病变面积。综上结果表明TCDCA在不同肥胖模型中有效保护小鼠免受肥胖相关ED、高血压及动脉粥样硬化的影响。

 

图片
图片
图片

图8. TCDCA在不同肥胖小鼠中的疗效

 

研究结论

 

TCDCA通过激活内皮FXR,解除PHB1对FXR的抑制,促进ATF4转录,进而上调丝氨酸/一碳代谢关键基因,增加GSH和NAD (P) H生成,维持氧化还原平衡,促进NO释放,最终改善ED,揭示了 “TCDCA-FXR-PHB1-ATF4-丝氨酸/一碳代谢” 轴在肥胖相关ED中的作用,为早期识别肥胖人群心血管风险(CDCA 检测)和开发靶向治疗药物提供了新策略,有助于延缓该人群高血压及CVD的发生。

 

图片

 

参考文献

 

Taurochenodeoxycholic acid alleviates obesity-induced endothelial dysfunction. European Heart Journal. 2025

 

绘谱帮你测

 

麦特绘谱为本研究提供Q300全定量代谢组学技术,对肥胖人群血清样本进行测定,发现胆汁酸是可以调节肥胖诱导内皮功能障碍的关键代谢因子,继而锁定胆汁酸关键受体FXR,结合我们提供的[U-13C6] 葡萄糖同位素示踪技术,进一步锁定了“TCDCA-FXR-PHB1-ATF4-丝氨酸/一碳代谢” 轴在肥胖相关ED中的作用。麦特绘谱开创性地搭建了医学领域高端代谢组学技术平台,覆盖了非靶向-全定量-代谢流等全方位的高端医学代谢组解决方案,同时全面布局微生物组学、转录组学和蛋白质组学等多组学技术服务,已成为全球多组学研究者的优选合作伙伴。麦特绘谱已为数百家三甲医院、科研院所和企业提供多组学一站式整体解决方案,协助客户与合作伙伴发表SCI文章600+篇,累计影响因子6000+,平均IF>10,涵盖Cell, Science, Nature, Cancer Cell, Signal Trans-duction and Targeted Therapy, Nature Biotechnology, Cell Metabolism等权威期刊。

麦特绘谱生物科技(上海)有限公司 商家主页

地 址: 上海市浦东新区秀浦路2555号康桥商务绿洲E6栋5层

联系人: 林景超

电 话: 400-867-2686

传 真: 021-20900216

Email:marketing@metaboprofile.com

相关咨询
ADVERTISEMENT